Author: Site Editor Publish Time: 2025-08-04 Origin: Site
During experiments, we often use controlled hazardous chemicals such as nitric acid, potassium dichromate, sodium, and magnesium that are explosives-making chemicals. How should we properly manage and use them? Today, we'll take a closer look at the types of explosives-making chemicals and how to use them safely.
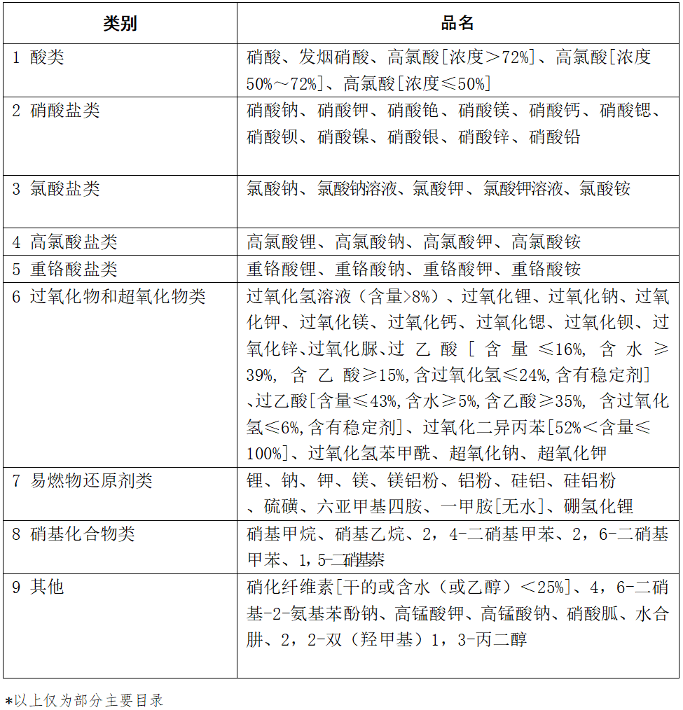
1. What are explosives-making chemicals?
Explosives-making refers to chemicals that can be used as raw materials or auxiliary ingredients to make explosives. According to the "Catalogue of Explosives-Making Hazardous Chemicals" (2023 edition), explosives-making hazardous chemicals can be divided into nine categories: acids, nitrates, chlorates, perchlorates, dichromates, nitro compounds, peroxides and superoxides, and flammable reducing agents.

2. Common Storage Mistakes
In our daily work, we observe some common storage mistakes that may increase safety risks:
1) Mixing explosive-making chemicals with common chemicals, which may lead to cross-contamination or unexpected reactions.
2) Storing in inappropriate environmental conditions, such as high temperature, humidity, or direct sunlight.
3) Failure to select appropriate containers and packaging based on the physical and chemical properties of the chemicals.
4) Failure to regularly inspect the storage status of chemicals, including the integrity of the packaging and the stability of the chemicals.


3. Requirements for Explosive Chemical Storage Sites
The Ministry of Public Security's public security industry standard GA1511-2018, "Public Security Prevention Requirements for Explosive Chemical Storage Sites," requires security measures for explosive chemical storage sites to include human, physical, and technical measures, as well as the inspection, acceptance, operation, and maintenance of security systems.

4. Key points for safety protection of explosive chemicals
Proper management and use of explosive chemicals are crucial to ensuring laboratory safety. The following are some key safety measures:
(1) Dedicated storage: All explosive chemicals must be stored in dedicated explosion-proof cabinets to avoid direct sunlight and high temperatures.
Most explosive chemicals are corrosive. According to international practice, they should be stored in blue chemical cabinets. In addition, they should be stored in explosive hazardous chemical cabinets with double GA mechanical locks in accordance with the anti-theft requirements of the public security department.
(2) Five-pair system: Strictly implement the management system of "two people for custody, two people for collection, two people for use, two locks, and two books" to ensure that the flow and use of chemicals are traceable.
(3) Personal protection: When handling explosive chemicals, appropriate personal protective equipment must be worn, including protective glasses, protective clothing, gloves, and respiratory masks.
(4) Safety training: Regular safety training is provided to laboratory personnel, including the correct handling of chemicals, emergency response to accidents, and first aid measures.
(5) Identification and Labeling: Ensure that all explosive precursor chemicals are clearly labeled and labeled with ingredients, hazards, safety measures, and emergency contact information.
(6) Waste Disposal: Strictly comply with waste disposal regulations to ensure that all discarded explosive precursor chemicals are disposed of safely and legally.

